相关内容
-
增材制造技术在航空航天领域的应用与发展
增材制造技术在航空航天领域的应用已经从实验室走向了实际生产,实现了从原型设计到关键组件乃至整体结构的制造。随着材料科学和打印技术的进步,未来将实现更大规模的部件生产,推动整个行业的制造革新。
-
增材制造粉末:3D打印的“魔法材料”
增材制造(Additive Manufacturing,AM),又称3D打印,是一种基于三维数据文件,通过逐层添加材料来制造部件的先进制造技术。而增材制造粉末则是这一技术的核心材料,它如同“魔法粉末”一般,赋予了增材制造技术无限可能。
-
增材制造对SiC基陶瓷的影响
增材制造(通常被称为3D打印)为碳化硅(SiC)基陶瓷这一高性能材料的制造与应用带来了革命性的变化。它通过逐层堆积材料的方式,从根本上突破了传统制造方法在成形复杂结构方面的局限,正在推动SiC陶瓷从制造简单零件向制造高度复杂、定制化的高性能构件发展。
-
从4400百万美元到10840百万美元,医疗增材制造市场最新报告解析
医疗增材制造(又称医疗 3D 打印)是通过逐层堆积材料(如金属、聚合物、生物陶瓷等),依据数字化模型精准制造医疗相关产品的先进技术。其核心优势在于打破传统制造的形态限制,可实现个性化、定制化生产,从适配患者解剖结构的植入物到模拟人体组织的临床研究模型,均能高效完成,是连接医疗数字化设计与精准治疗的关键纽带,为医疗领域的个性化诊疗、创新器械研发提供了革命性解决方案。
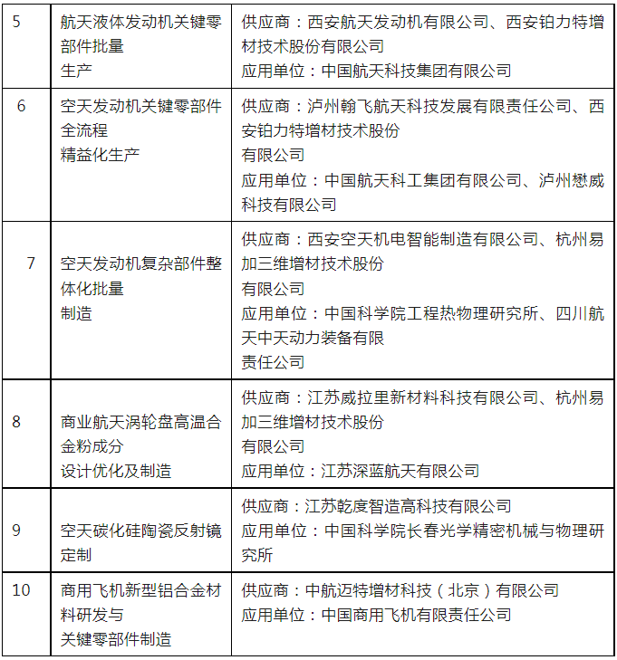
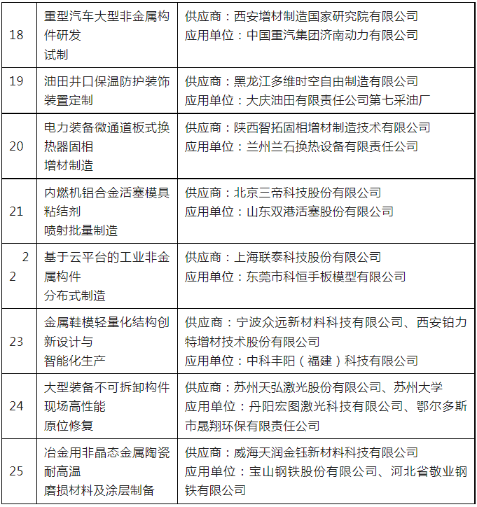
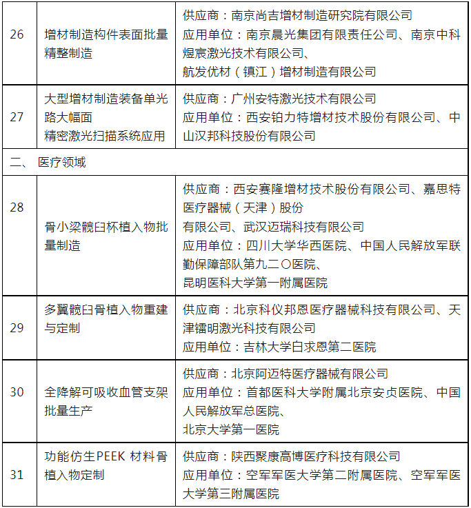
汉邦、联泰、威拉里、赛隆、众远等多家厂商的3d打印应用被工信部评为典型应用
2023年12月15日,工信部发布了《关于2023年度增材制造典型应用场景名单的公示》 ,共有工业领域“航天大型高强铝合金构件电弧定向能量沉积”等42项入选。详细内容如下:
根据《工业和信息化部办公厅关于征集增材制造典型应用场景的通知》(工信厅通装函〔2023〕288号),现将拟入选的2023年度增材制造典型应用场景名单进行公示,请社会各界监督。如有异议,请在公示期内将意见书面反馈至工业和信息化部装备工业一司(智能制造处)。
2023 年度增材制造典型应用场景公示名单 :
汉邦、联泰、威拉里、赛隆、众远等厂商的3d打印应用被工信部评为典型应用,侧面反映了其企业实力。若想静距离观摩相关产品,可以到2024年3月6-8日在上海世博展览馆举办的上海国际增材制造应用技术展览会上一饱眼福,企业将携带其明星产品亮相展会!
上海国际增材制造应用技术展览会(AM China)以“应用需求”为导向,汇聚全球增材制造行业的优秀企业,为航空航天、汽车工业、船舶制造、轨道交通、电子电器、模具制造、医疗健康、文化创意、教育科研、建筑装饰……等行业用户提供定制化的解决方案和专业服务。展会同期还将举办第六届SAMA增材制造大会,将汇聚行业领袖、著名高校和研究所的专家教授、知名企业创始人及高管,纵观全球增材制造市场,围绕行业热点、政策、发展形势及未来布局等多个方面进行深入探讨,为中国增材制造行业变革创新提供思路,为中国先进制造业的高质量发展添砖加瓦!
AM CHINA 2024部分知名展商
因篇幅有限,无法列举全部展商
详情请联系主办方:
新之联伊丽斯:
021-59881253/4000778909
邮箱:amchina@unirischina.com
上海市增材制造协会:
13524164215 (徐老师)
邮箱: xufang@samafb.org
关注官微
加入群聊
732225485





沪公网安备31011802004704